

各区卫生健康委,申康医院发展中心、有关大学、中福会,各委直属单位,有关医疗机构,上海市社会医疗机构协会,有关单位:
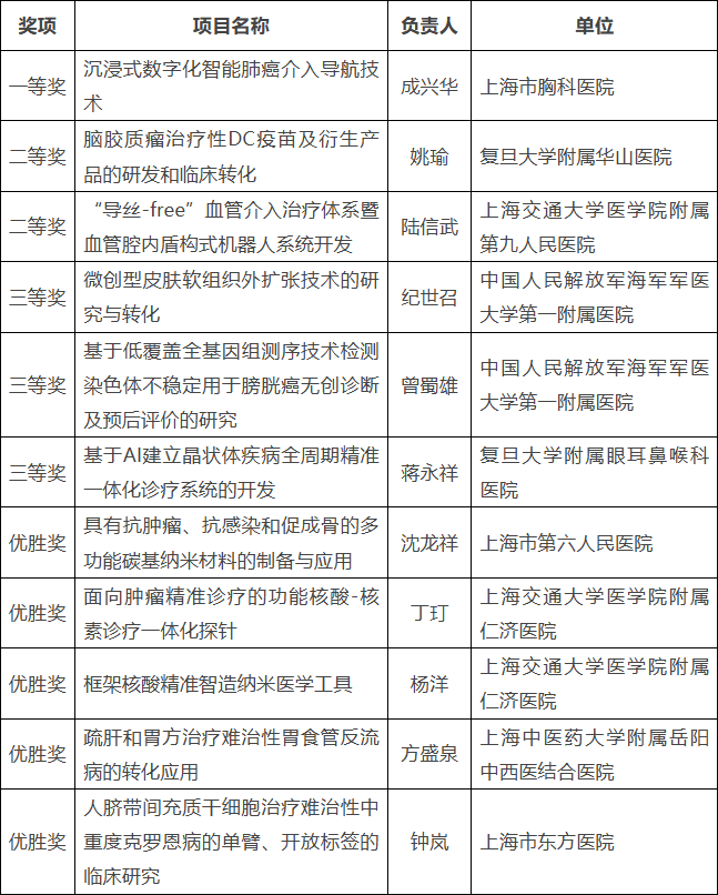
为进一步发现培养医学创新人才,激发本市医疗卫生机构科技成果转化动力,促进医学创新与产业资源深度融合,打造具有国际影响力的医学高地,在市委人才工作领导小组办公室指导下,市卫生健康委联合市科委、市经济信息化委、市知识产权局、市药品监管局共同举办了“春昇杯”医学创新人才大赛(2025•上海)。经初赛、复赛和决赛,“沉浸式数字化智能肺癌介入导航技术”等12个项目分别获一等奖、二等奖和三等奖,“具有抗肿瘤、抗感染和促成骨的多功能碳基纳米材料的制备与应用”等12个项目获优胜奖(名单见附件)。
希望各单位充分用好大赛资源,积极推动高价值专利的高效益运用,不断促进医学科技成果转化。
特此通知。
附件:“春昇杯”医学创新人才大赛(2025•上海)获奖名单
上海市卫生健康委员会 上海市科学技术委员会
上海市经济和信息化委员会 上海市知识产权局
上海市药品监督管理局
2025年9月8日
附件
“春昇杯”医学创新人才大赛(2025•上海)
获奖名单
成长组:

创业组:
